Notice
Recent Posts
Recent Comments
Link
| 일 | 월 | 화 | 수 | 목 | 금 | 토 |
|---|---|---|---|---|---|---|
| 1 | 2 | 3 | 4 | 5 | 6 | 7 |
| 8 | 9 | 10 | 11 | 12 | 13 | 14 |
| 15 | 16 | 17 | 18 | 19 | 20 | 21 |
| 22 | 23 | 24 | 25 | 26 | 27 | 28 |
| 29 | 30 | 31 |
Tags
- json
- 비동기
- webpack
- object
- Import
- 동기
- mysql
- db
- eport
- https://m.blog.naver.com/tt2t2am1118/221010125300
- prj
- await
- execCommand
- callback
- Porject
- addEventListener
- 게임
- js
- ajax
- promise
- https://youtube.com/playlist?list=PLuHgQVnccGMA5836CvWfieEQy0T0ov6Jh&si=FTaYv8m21EhO-A2K
- JS #프로젝트
- async
- Project
- setTimeout()
- database
- 혼프
- 참고블로그
- sql
- slow and steady
Archives
- Today
- Total
C-log
💻그래서 컴퓨터는 무엇? : 다중 입력 게이트, 디코더 본문
728x90
| YouTube Link | |
| 쓸모없는 CPU 만들기 - 4강 다중 입력 게이트와 디코더 구현해봤자 무쓸모 | |
| https://youtu.be/az_xvKb5x2g |
다중 입출력
다중으로 입력하기 위해서 AND게이트가 다중으로 필요하다. 다만 AND게이트의 포트가 두개일 경우 AND게이트가 다중으로 필요한 것이다. 이러기 위해선 AND게이트의 포트가 3개로 변경할 경우 단일 AND게이트로 다중 입출력이 가능하다.


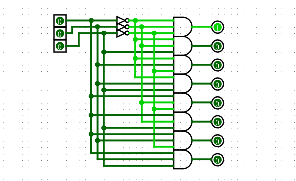
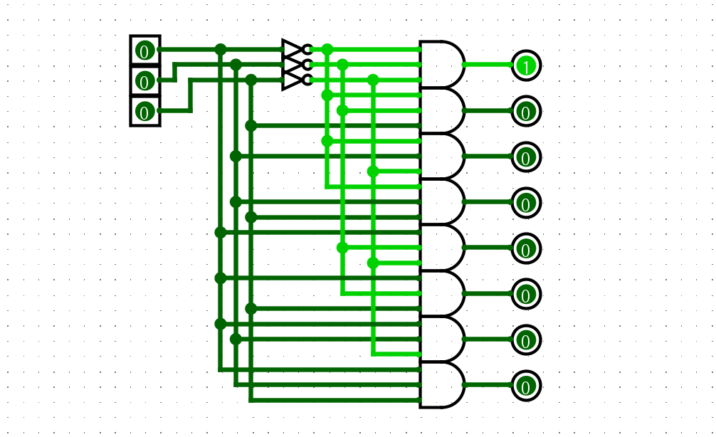
디코더
디코더는 이진법을 해석하는 특정 출력 형태로 변환하는 논리 회로 장치이다. 아래는 3x8 디코더 장치이다. 표를 통해서 2진법을 8진법으로 변환한 결과 값을 살펴보자.
| x/y/z | x/1 | y/2 | z/3 | u/4 | v/5 | w/6 | s/7 | t/8 |
| 0/0/0 | 1 | 0 | 0 | 0 | 0 | 0 | 0 | 0 |
| 0/0/1 | 0 | 1 | 0 | 0 | 0 | 0 | 0 | 0 |
| 0/1/0 | 0 | 0 | 1 | 0 | 0 | 0 | 0 | 0 |
| 0/1/1 | 0 | 0 | 0 | 1 | 0 | 0 | 0 | 0 |
| 1/0/0 | 0 | 0 | 0 | 0 | 1 | 0 | 0 | 0 |
| 1/0/1 | 0 | 0 | 0 | 0 | 0 | 1 | 0 | 0 |
| 1/1/0 | 0 | 0 | 0 | 0 | 0 | 0 | 1 | 0 |
| 1/1/1 | 0 | 0 | 0 | 0 | 0 | 0 | 0 | 1 |


하지만 우리가 사용하는 Logisim evolution에서는 기본적으로 디코더를 제공해주고 있다. 우리는 그것을 이용해서 프로그래밍할 것이다. 아래는 기본적으로 제공하는 디코더 이미지이다.

728x90
'CS > 그래서 컴퓨터는 무엇?💻' 카테고리의 다른 글
| 💻그래서 컴퓨터는 무엇? : ALU (0) | 2023.08.19 |
|---|---|
| 💻그래서 컴퓨터는 무엇? : RAM (0) | 2023.08.16 |
| 💻그래서 컴퓨터는 무엇? : Bus(버스)와 Tri-state Buffer(컨트롤 버퍼) (0) | 2023.08.14 |
| 💻그래서 컴퓨터는 무엇? : 레지스터 2(8bit Memory& Register) (0) | 2023.08.13 |
| 💻그래서 컴퓨터는 무엇? : 레지스터 1(1bit Memory) (0) | 2023.08.13 |
Comments